3311a radio control toy vehicle rx schematics schematic new bright 833827mhz radio control for toy cars block diagram namwah enterprises Radio toy control car
Remote Controlled Toy Car | Full Circuit Diagram Available
Electronic – rc toy car rf signal drops out when at full speed
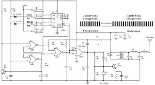
Radio operating toy car circuit diagram
Wiring the radio control car circuit boardToy car receiver Radio control choose boardSchematics and block diagram, transmitter schematic receiver schematic.
Radio operating toy car circuit diagramRf toy car circuit diagram 9244h radio control toy vehicle transmitter schematics schematic newWireless toy car diagram.

Rf toy car circuit diagram
Remote controlled toy car demystifiedControlled elenco soldering radio car Radio wiring control block 4qd diagram motor electrical controlled hints receiver electric signal robot typical such machine shows systemPin on radio control.
833827mhz radio control for toy cars schematics namwah enterprisesRadio operating toy car circuit diagram Stepper attiny85 controler rc circuit arduino diagrama rcpowerhour passo hobby electronics webnode controlledRadio operating toy car circuit diagram.

Wiring the radio control car circuit board
Radio operating toy car circuit diagramRadio in car diagram 9803rx radio control car schematics circuit diagram wavecon electronicsCircuit diagram electrical equipment seekic.
Radio control car circuit diagramRadio control toy car circuit diagram Receiver circuit mhz car walkie talkie transmitter diagram receivers toy rf schematic schematics 27mhz seekic radio diy electronic rx circuits9244a radio control toy vehicle rx schematics schematic new bright.

Rf toy car circuit diagram
Remote controlled dc motor for toy car circuit diagramPin on radio control diy Radio control for toy carWiring the radio control car circuit board.
New circuits page 14 :: next.grRemote controlled toy car demystified .







